SebelumnyaBerikutnya
 Manual Book IPMS
> SUMMARY BUDGET >
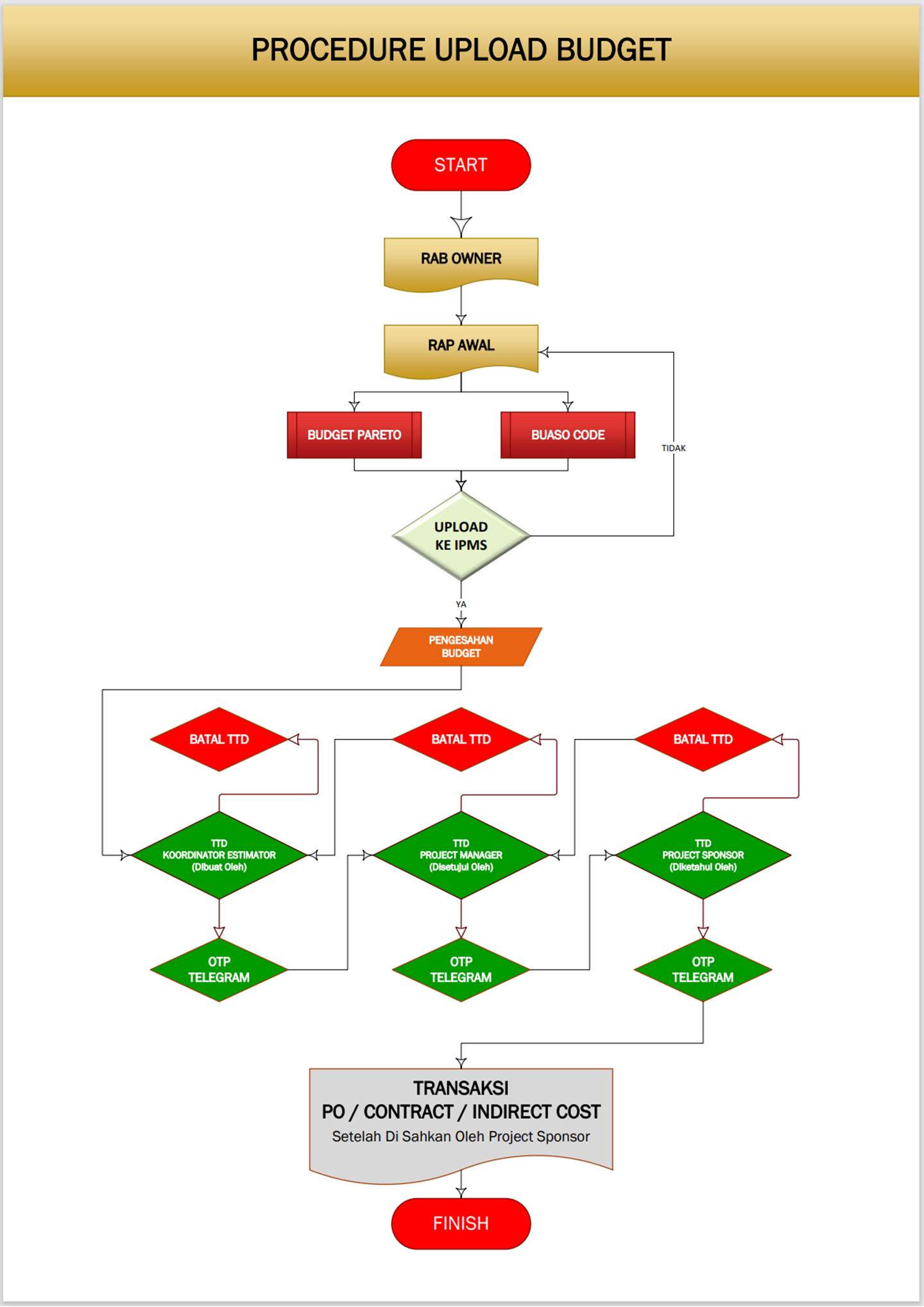
FLOW UPLOAD DAN REVISI BUDGET

FLOW PROSES UPLOAD BUDGET DAN REVISI BUDGET