Manual
Book IPMS
> REQUISITION >
PURCHASE REQUISITION

Definisi
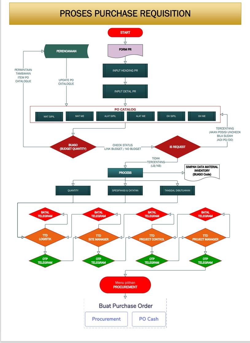
Requisition adalah dokumen permintaan pengadaan
material, alat atau uang kas ke bagian pengadaan /
bagian keuangan/ pihak tertentu yang dibuat sebelum melakukan pembelian barang/jasa tersebut.
Dalam menu
requisition di IPMS ini ada beberapa tombol seperti Purchase Requisition (PR)
adalah untuk permintaan barang ke bagian Procurement.
Stock Requesition (SR), untuk permintaan barang ke stok logistik kantor. SR Produksi untuk permintaan barang ke Divisi Produksi. PO Catalogue berisi daftar
seluruh material.
Untuk pelaporan kedatangan material, charge sewa alat, pengembalian
material sisa bisa dibuat di menu Inventory (pembahasan bab selanjutnya).
Dalam pembahasan Requisition ini berisi ringkasan langkah – langkah seperti :
1.
Langkah Membuat
Order Material ke Procurement (PR)
2.
Langkah Membuat
Order Material ke Logistik Stok (entitas TJS).
3.
Langkah Membuat
Pengajuan Kas Kecil (Petty Cash) dan Pembelenan.
4.
Langkah Membuat
Order Peralatan SPA (Entitas non TJS), Membuat Order Produksi (Entitas non TJS)
5.
Langkah Membuat
Order Peralatan SPA (Entitas TJS)
6.
Langkah Membuat
PO (user Procurement) dan Link Budget di PO (user PM)
7.
Alur proses PR –
PO.
Langkah Membuat Order Material ke
Procurement
1.
Buka menu
Requisition > pilih Purchase Requision> Form Purchase Requisition klik
Lengkapi identitas PR (nomor PR, Descripsi PR,
Tanggal PR, Type).
2.
Pilih menu
catalogue list material/alat , lengkapi volume, setara, tanggal dibutuhkan.
3.
Klik simpan
.
4.
Klik Belum TTD,
menjadi Sudah TTD dari level paling bawah.
Setelah proses TTD sampai di level 4 PM,
selanjutnya team procurement membuat PO.
Langkah pembuatan PO (user Procurement), di
halaman selanjutnya, :
Ilustrassi langkah penggunaan :
Langkah 1

Langkah 2



Langkah 3 dan 4

Langkah Membuat Order Material ke Logistik
Stok (entitas TJS)
1.
Buka menu
Requisition > pilih Stock Requisition> Form Stock Requisition Proyek,
klik
Lengkapi identitas SR (nomor SR, Descripsi SR,
Tanggal SR, Type).
2.
Pilih menu
catalogue list material/alat , lengkapi volume, setara, tanggal dibutuhkan.
3.
Klik simpan
.
4.
Klik Belum TTD,
menjadi Sudah TTD dari level paling bawah.
Untuk melihat list PR, klik tombol view
.
Setelah proses TTD sampai di level 4 PM,
selanjutnya team Logistik Stock membuat Delivery Order (DO).
Langkah pembuatan DO (user Logistik Stock) :
1.
Buka list
SR, klik tombol view .
2.
Pilih SR yang
belum dibuatkan DO (status closed belum tercentang)
3.
Klik/centang
check box sebelah kiri nomor.
4.
Klik tombol Buat
DO.
5.
dst..dibuat user Logistik Stock.
Ilustrassi langkah penggunaan :
Langkah 1


Langkah 2



Langkah 3 dan 4

Langkah Membuat Pengajuan Kas Kecil (Petty
Cash) dan Pembelenan.
Langkah Membuat Pengajuan Kas Kecil (Petty
Cash) :
1.
Buka menu
Invoicing > pilih Invoice Indirect Cost > klik tombol Buat Petty Cash
.
2.
Lengkapi identitas IC.
Nomor Petty Cash :
Automatis.
Dari : diisi Entitas ,
Deskripsi: diisi
keterangan penggunaan Petty Cash,
Tanggal Dibuat
& Periode : sesuai tanggal dan periode.
Kategori : Pengajuan (PN), untuk pengajuan kas kecil.
Petty Cash Voucher (PCV), untuk nilai pengajuan langsung ditransfer ke alamat.
Petty Cash Non Voucher (PCN), untuk pembelenan kas kecil / reimburse.
Kepada : Cash untuk penerimaan cash logistik
proyek. Pilihan contact, untuk pembelenan langsung. Klik simpan
.
3.
Klik + Add Row,
Masukkan Uraian, Qty, Sat, Harga, Klik Budget Code. Klik simpan
.
4.
Klik Belum TTD,
menjadi Sudah TTD dari level paling bawah.
Untuk melihat list IC, klik tombol view
.
Ilustrasi langkah penggunaan :
Langkah 1

Langkah 2

Langkah 3 dan 4



Membuat Order Peralatan SPA (Entitas non
TJS)
1.
Buka menu
Invoicing > pilih Invoice Indirect Cost > klik tombol Buat Petty Cash
.
2.
Lengkapi
identitas IC (Nomor Petty Cash, Dari diisi nama entitas, Deskripsi, Tanggal
dibuat, Periode, Kategori diisi peralatan, Kepada diisi divisi peralatan dan
Kadiv ). Klik simpan
.
3.
Klik + Add Row,
Masukkan Uraian, Qty, Sat, Harga, Klik Budget Code. Klik simpan
.
4.
Klik Belum TTD,
menjadi Sudah TTD dari level paling bawah.
Untuk melihat list IC, klik tombol view
.
Membuat Order Produksi (Entitas non TJS)
Langkah pembuatannya
sama dengan diatas, perbedaannya ada di langkah no 2
yaitu kolom Kategori diisi produksi, Kepada diisi divisi produksi dan diisi
nama kepala divisinya.
Ilustrasi langkah penggunaan :
Langkah 1 dan 2


Langkah 3 dan 4

Tombol View untuk melihat List IC

Membuat Order Peralatan SPA (Entitas TJS)
Klik Select Project > pilih nama proyek
dengan extention peralatan ( Nama proyek - Peralatan)
Buka menu Requisition > pilih SPA
Requisition > klik tombol Form Surat Peminjaman Alat
.
Lengkapi identitas SPA (Nomor, Deskripsi,
Tanggal, Type).
Klik tombol Alat untuk memilih jenis alat,
(masukkan Qty, Durasi, Tanggal Dibutuhkan) Klik simpan
.
Klik Belum TTD, menjadi Sudah TTD dari level
paling bawah.
Untuk melihat list SPA, klik tombol view
.
Selanjutnya User Div Peralatan membuatkan
DO.
Ilustrasi langkah penggunaan :
Langkah 1

Langkah 2

Langkah 3

Langkah 4



Langkah 5

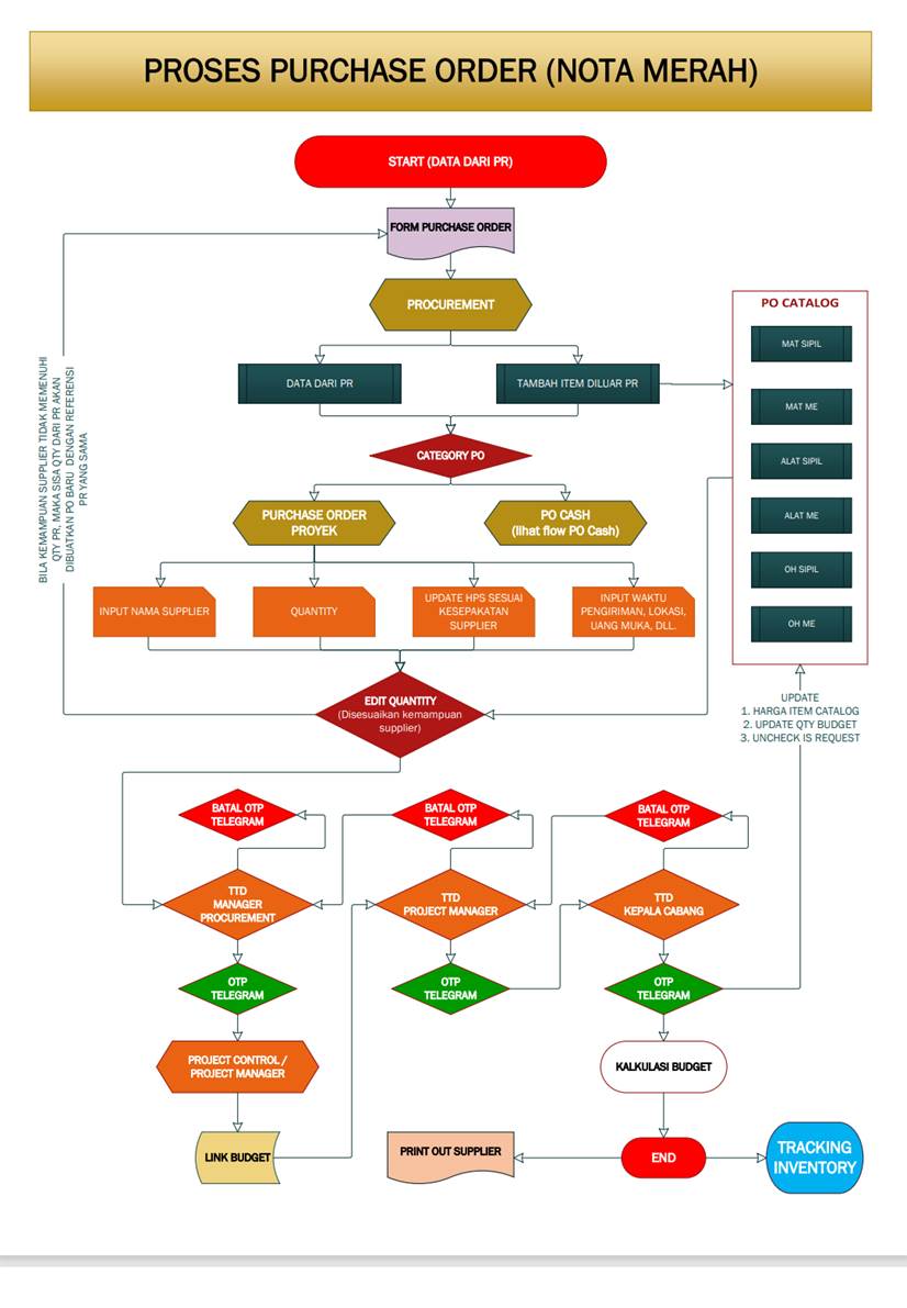
Membuat PO (user Procurement) dan Link
Budget di PO (user PM)
Pilih menu Requisition > klik Purchase
Requisition > pilih Status Closed yang belum tercentang, klik tombol Detail.
Pilih PR yang belum dibuatkan PO (status
closed belum tercentang), klik (check box kosong) > klik Buat PO.
Akan muncul perintah Buat Purchase Order
> klik tombol Procurement, jika PO ditujukan ke supplier partner
Procurement. Klik tombol PO Cash, jika sebaliknya.
Masukkan identitas PO : Nomor PO (auto),
Tanggal PO, Category.
Klik tombol Pengesahan PO : Pada kolom
summary, masukkan retensi (%), nilai retensi dll (auto). Pada kolom kepada,
masukkan supplier dan contact PO ditujukan, lengkapi tanggal kirim dll. Pada
kolom uang muka, masukkan % DP jika ada, referensi PR (auto), dll. Klik tombol
simpan
Klik tombol Detail PO > masukkan Nilai
Pajak > masukkan volume yang diorder ( bisa volume sebagian atau seluruh PR
), satuan, setara, dll > Klik simpan
Proses pengesahan > klik Belum TTD
menjadi Sudah TTD, dari level Procurement, PM (link budget), Kacab.
Proses link budget : Klik Detail PO >
Klik Budget Code pada item PO > pilih budget yang dimasukkan.
Langkah 1

Langkah 2

Langkah 3

Langkah 4

Langkah 5

Langkah 6

Langkah 7 (Link Budget PO)



Alur proses PR - PO


