SebelumnyaBerikutnya
 Manual Book IPMS
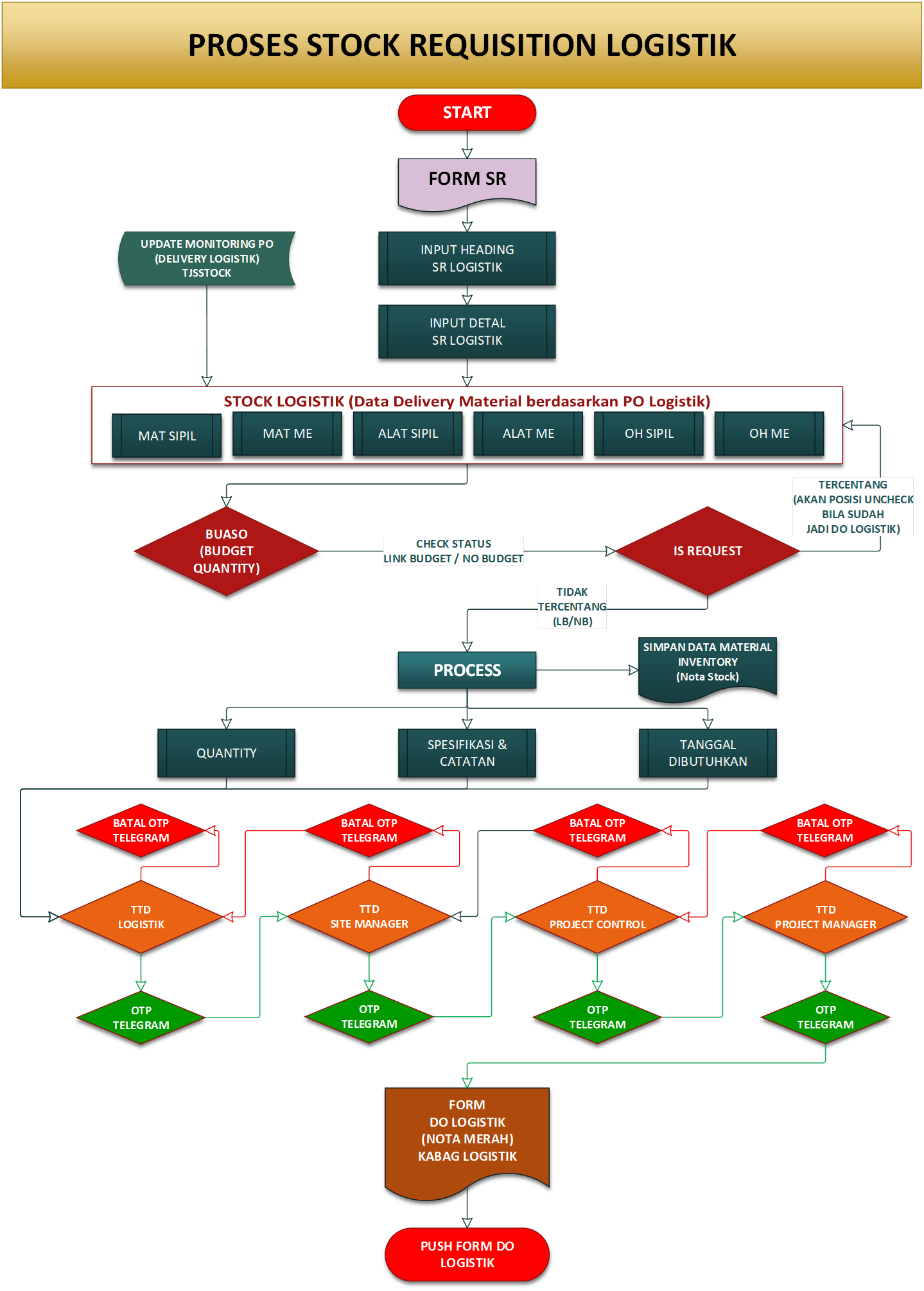
> REQUISITION >
StTOCK REQUISITION