SebelumnyaBerikutnya
 Manual Book IPMS
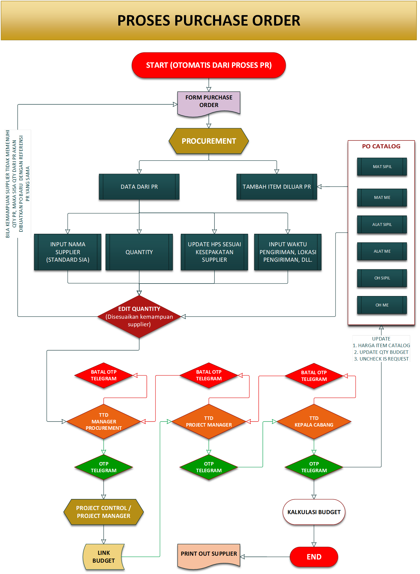
> CONTRACT & PO > PO/DO/PO CASH >
PURCHASE ORDER